國立虎尾科技大學的Logo 國立虎尾科技大學

:::
新生 學生專區 教職員 校友 International Student
 
  • 認識虎科
  • 行政單位
  • 教學單位
  • 招生資訊
  • 新聞專區
  • 推廣教育
  • 捐贈
  • EN
:::
  • 認識虎科
    • 校長的話
    • 校史沿革
    • 辦學績效
      • 發展典範科技大學計畫
      • 教學卓越計畫
      • 中部創新自造教育基地計畫
      • 偏鄉數位應用推動計畫
      • 雲林縣農民大學計畫
      • 虎尾溪社區大學計畫
      • 產學計畫
      • 工具機智慧製造應用計畫
    • 研究發展
      • 研發成果
      • 研究中心
      • 國際交流與獎助學金
      • 提昇教育重要措施
      • 中長程發展計畫
    • 校園影片
    • 校園相簿
    • 校園地圖
      • 無障礙設施所在位置
    • 交通資訊
  • 行政單位
    • 校長室
    • 副校長室
    • 秘書室
    • 教務處
    • 學生事務處
    • 總務處
    • 研究發展處
    • 國際事務處
    • 產學合作及服務處
    • 永續發展暨社會責任處
    • 圖書館
    • 招生事務中心
    • 電子計算機中心
    • 藝術中心
    • 校務發展中心
    • 環保及安全衛生中心
    • 教學發展中心
    • 智能機械與智慧製造研究中心
    • 體育室
    • 人事室
    • 主計室
  • 教學單位
    • 工程學院
      • 機械與電腦輔助工程系
      • 機械設計工程系
      • 動力機械工程系
      • 自動化工程系
      • 材料科學與工程系
      • 車輛工程系
      • 飛機工程系
      • 智慧產業科技研發博士學位學程
    • 電機資訊學院
      • 資訊工程系
      • 電機工程系
      • 光電工程系
      • 電子工程系
    • 管理學院
      • 工業管理系
      • 資訊管理系
      • 財務金融系
      • 企業管理系
    • 文理學院
      • 應用外語系
      • 生物科技系
      • 多媒體設計系
      • 休閒遊憩系
      • 農業科技系
    • 通識教育中心
    • 語言教學中心
    • 數理教學中心
    • 推廣教育
      • 進修教務組
      • 推廣教育中心
  • 招生資訊
  • 新聞中心
    • 校園焦點
    • 虎科新聞
  • 訊息公告
    • 行政公告
    • 校園活動
    • 其他活動
    • 徵才公告
      • 教師徵聘
      • 職員徵聘
      • 工讀實習
    • 年度行事曆
  • 產學服務
  • 圖書館
本校115學年度碩士班甄試招生
2025全國大專暨高中職學生專題競賽暨成果展示
性騷擾X跟蹤騷擾 你該知道的這些事
那些句點之後的故事
從跨域到跨國致力培育促進產業升級的青年實踐者
DIAC數位產學媒合平台
114年度:特聘教授、學術研究績優獎、產學合作績優獎
虎科大團隊拜訪泰國技職教育耕耘家、泰國會館主席張玲琴女士
恭賀機械設計工程系
2025年數據解碼人才力
    • 繼續播放

      暫停播放

    • 首頁
    • 訊息公告
    • 校園活動
    :::

    • 行政公告
      • 校園活動
        • 其他活動
          • 徵才公告
            • 教師徵聘
              • 職員徵聘
                • 工讀實習
                • 年度行事曆

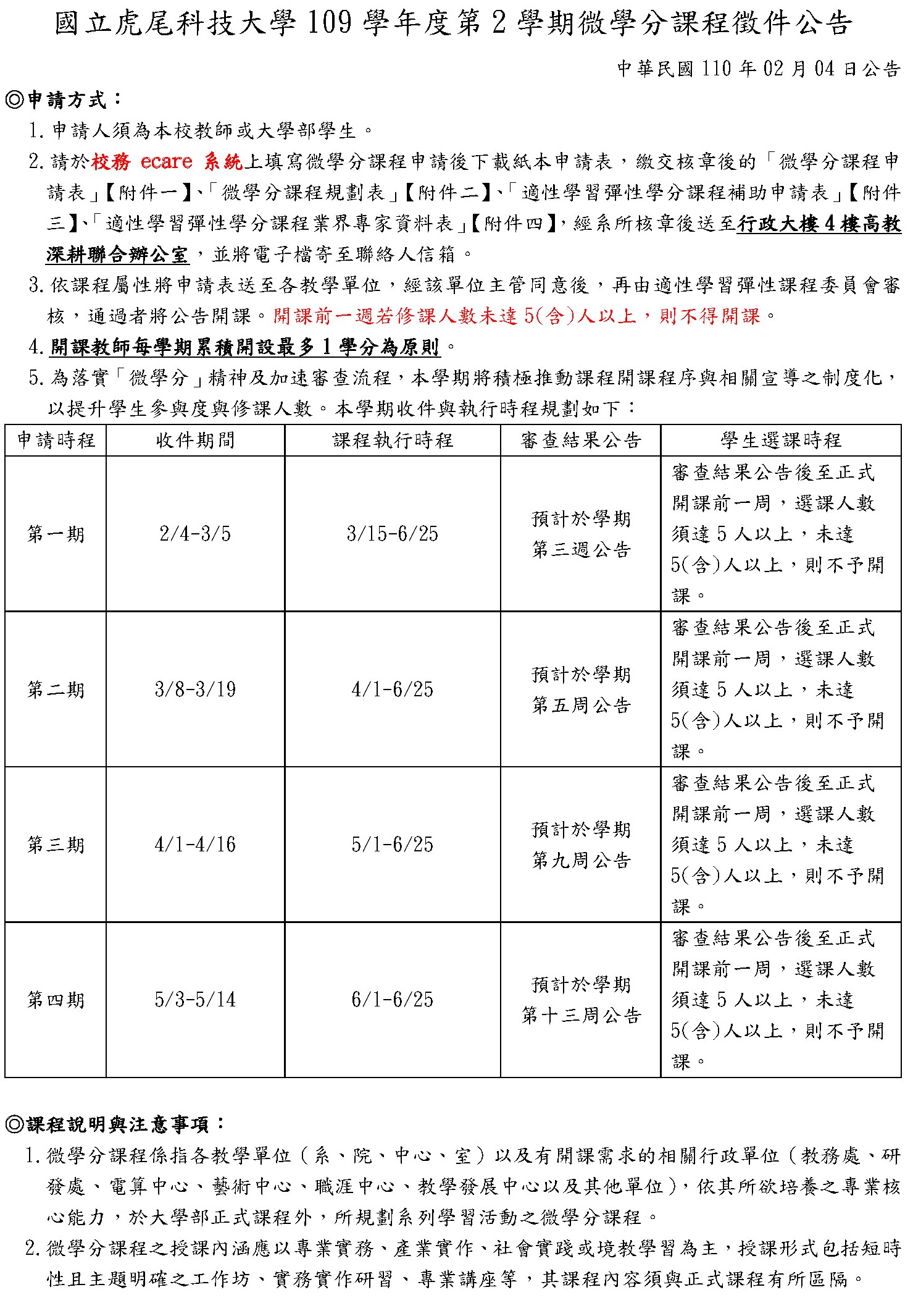
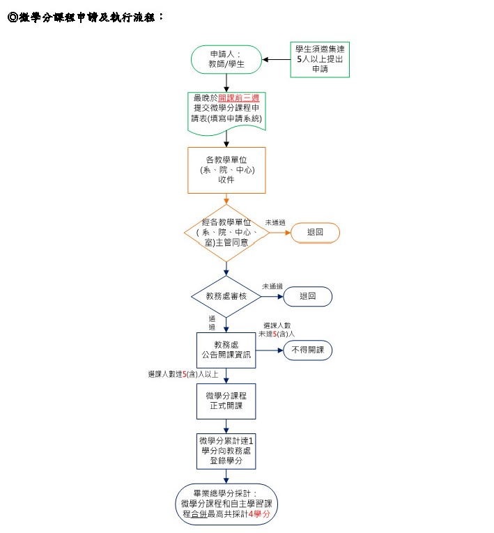
                  【微學分】109學年度第2學期微學分課程第一期徵件公告

                  • 2021-02-25
                  • 教務處 江博瑜

                  109學年度第2學期微學分課程徵件公告1100204 頁面 1

                  109學年度第2學期微學分課程徵件公告1100204 頁面 2

                  109學年度第2學期微學分課程徵件公告1100204_頁面_3.jpg

                   

                  • 109學年度第2學期微學分課程徵件公告1100204 微學分課程申請資料與成果格式1100204

                  Line icon Share
                  Tweet
                  Print this page

                  使用者入口列

                  • web resource image
                    新生
                  • web resource image
                    在校學生
                  • web resource image
                    教師
                  • web resource image
                    職員
                  • web resource image
                    未來學生
                  • web resource image
                    International Student

                  快速連結

                  • web resource image
                    數位學習網
                  • web resource image
                    年度行事曆
                  • web resource image
                    校園網路
                  • web resource image
                    學生兼任助理專區
                  • web resource image
                    資安暨個資宣導專區
                  • web resource image
                    智財權宣導專區
                  • web resource image
                    展翅飛翔.圓夢助學專案募款網
                  • web resource image
                    檔案管理應用
                  國立虎尾科技大學 National Formosa University © All RIGHTS RESERVED.  
                  校務資訊聯絡連結   電話:886-5-6315000 傳真:886-5-6315999 統一編號:64967512地址:632301 雲林縣虎尾鎮文化路64號前往地圖
                  個人資料保護安全政策 | 隱私權聲明  | 當事人權利行使及申訴抱怨公告  |  資通安全管理政策  | 個資法17條應公告事項
                  奧博科技造訪人次 : 669875