國立虎尾科技大學110學年度第2學期自主學習課程徵件公告
中華民國111年01月26日公告
◎課程申請:
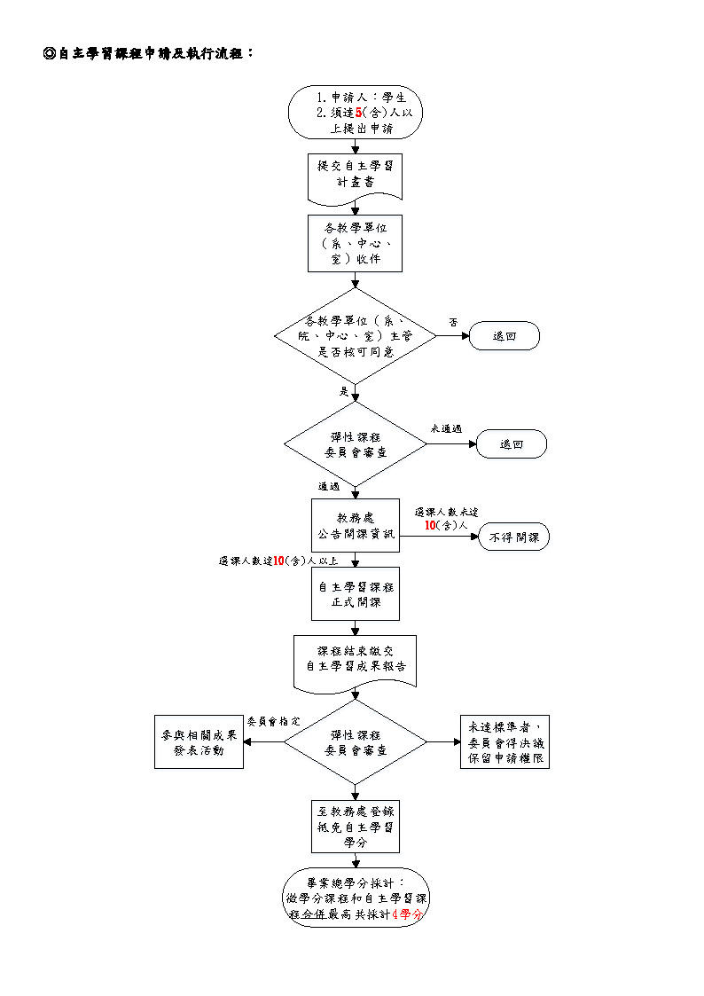
- 申請人須為本校大學部學生,組成團隊滿5(含)人以上提出申請。
- 繳交「自主學習課程計畫申請表」【附件一】、「自主學習課程規劃表」【附件二】、「適性學習彈性學分課程補助申請表」【附件三】、「適性學習彈性學分課程業界專家資料表」【附件四】至高教深耕聯合辦公室(行政大樓4樓),並將電子檔寄至聯絡人信箱。
各項申請表須先經各教學單位主管同意後核章,經適性學習彈性學分課程委員會審核通過者才公告開課,並於開課前一週選課人數達10(含)人以上始得以正式開課。本課程採實質審查擇優通過。
- 為求教學資源之合理分配,每階段之申請每位老師以輔導一門課程一組學生為原則。
- 收件截止時間:
|
收件期間 |
審查結果公告 |
學生選課時程 |
|
1/27(四)-2/25(五) |
預計於學期 第五周公告 |
審查結果公告後至正式開課前一周,選課人數須達10人以上,未達10(含)人以上,則不予開課。 |
◎課程說明:
- 自主學習課程是指學生依據有興趣之學習領域,自行組成團隊,規劃學習內容之課程。自主學習的精神在於由學生自己規劃所要學習的主題,培養學生主動學習態度,進而提升學生學習動機及學習成效。
- 本期徵件類別:
(1) 社會實踐:學生針對在地/校內的公共議題,運用所學之專業知識採取實際行動協助解決問題,實現在地關懷與社會責任的精神,課程內容宜包含境教活動或社會服務之具體實踐,每門課程最高補助50,000元。針對社會實踐類別課程,經費上如有其他特殊需求,可另行編列預算。
(2) 專業提升與技能精進:針對專業學科與技能之特定領域,規劃一學分的完整學習課程,進行興趣探索,擴展或深化專業知識與技能,以增進學習的多元性及專業性,每門課程最高補助20,000元。
- 課程審查的重點標準:
|
課程項目 |
審查重點 |
|
課程動機與目的 |
(1)是否訂定明確的自主學習目標? (2)是否符合自主學習精神? (3)是否凸顯學生在課程中所扮演的主動學習角色? |
|
課程形式與內容構想 |
(1)課程主題設計是否符合由學生所主導規劃的學習內容? (2)課程內容規劃是否完整?是否清楚說明自主學習活動的進行方式? (3)課程內容規劃是否與課程主題有明確的連結性? (4)課程內容是否具備與正式課程的差異性與必需性? (5)課程內容是否具備在地關懷與社會責任的實踐精神? (6)課程內容是否具備專業知識與技能的擴展性或深入性? (7)擬聘任之業界專家是否符合相關領域專長? |
|
預期成效 |
(1)是否達成自主學習目標? (2)是否符合在地關懷與社會責任的實現? (3)是否達到專業知識的擴展與實務技能的深化? (4)是否訂定學習成效的具體展現或實質產出? |
- 每門自主學習課程以1學分為限,採計原則:課程須滿18小時為1學分。課程時間規劃請依照教育部之規定,同一門課不得連續授課4節(含以上)以及不得採短期密集方式完成課程。
- 自主學習課程須設置輔導老師,輔導老師須為本校專任教師,可由學生自行尋找老師,協助安排課程規劃。
- 聘任業界專家授課,須填寫適性學習彈性學分課程業界專家資料表,並經單位主管同意後核章。業界專家資格請依本校「業界專家協同教學」相關規定。
- 自主學習課程之內容如重複申請其他計畫,則授課教師不得重複支領授課鐘點費。
◎經費補助說明:
課程經費來源以高教深耕計畫經費為主,自主學習課程申請獲審核通過後,將依下列原則補助金額:依課程需求規劃經費項目,補助項目包含:
- 業界專家授課鐘點費:每小時最高以2,000元計算,並請遵循本校業師協同教學之規定。
- 業界專家授課補充保費:授課鐘點費總額*11%。
- 業師交通費:補助公車、台鐵、高鐵費用,無法補助計程車與自行開車者之油錢費用。
- 輔導老師授課鐘點費:如輔導老師有實際授課之事實,得核銷授課鐘點費,鐘點費核定基準依「公立大專校院兼任教師鐘點費支給基準表」核發。
- 輔導老師授課補充保費:授課鐘點費總額*11%。
- 材料費:教學使用之材料費用。
- 印刷費:包含影印、列印、海報輸出等費用,並於核銷時附上樣張。
- 雜支:包含文具用品、郵資、電腦周邊耗材,最高編列金額請勿超過補助經費的6%。
◎成果報告繳交注意事項:
- 請於課程結束後一個月內繳交以下成果資料:
- 自主學習課程成果報告書:【附件五】,包含學生名單、課程集錦、修課心得。
- 學生學習成效問卷:課程前後填寫問卷,申請通過後提供問卷連結。
- 學生學習評量單:由輔導老師至校務ecare「成績上傳」上傳學生成績。
- 課程成果影片:請製作1支長度最少2分鐘的課程成果影片,內容可包含同學們上課的過程記錄、心得訪談、課程內容或是課程講義等項目,以評量課程實際的執行成效。
- 統一彙整後成果報告將交由「適性學習彈性學分課程委員會」審查,成果報告經審議執行成效未達標準者,委員會得決議保留下期課程申請之權限。
- 經委員會審議指定參與相關成果發表活動者,須配合辦理相關活動需求,參與成果發表所需經費會另行補助。
◎如對於本公告有任何疑問,歡迎來電洽詢。
**********************************************
國立虎尾科技大學 高教深耕聯合辦公室/跨域學程辦公室
助理: 鄧宇涵
電話: 05-6313124/5722
email: yvonne515@nfu.edu.tw
**********************************************
◎自主學習課程申請及執行流程: