Toggle navigation
國立虎尾科技大學
Toggle navigation
:::
新生
學生專區
教職員
校友
International Student
認識虎科
行政單位
教學單位
招生資訊
新聞專區
推廣教育
捐贈
EN
:::
認識虎科
校長的話
校史沿革
辦學績效
發展典範科技大學計畫
教學卓越計畫
中部創新自造教育基地計畫
偏鄉數位應用推動計畫
雲林縣農民大學計畫
虎尾溪社區大學計畫
產學計畫
工具機智慧製造應用計畫
研究發展
研發成果
研究中心
國際交流與獎助學金
提昇教育重要措施
中長程發展計畫
校園影片
校園相簿
校園地圖
無障礙設施所在位置
交通資訊
行政單位
校長室
副校長室
秘書室
教務處
學生事務處
總務處
研究發展處
國際事務處
產學合作及服務處
永續發展暨社會責任處
圖書館
招生事務中心
電子計算機中心
藝術中心
校務發展中心
環保及安全衛生中心
教學發展中心
智能機械與智慧製造研究中心
體育室
人事室
主計室
教學單位
工程學院
機械與電腦輔助工程系
機械設計工程系
動力機械工程系
自動化工程系
材料科學與工程系
車輛工程系
飛機工程系
智慧產業科技研發博士學位學程
電機資訊學院
資訊工程系
電機工程系
光電工程系
電子工程系
管理學院
工業管理系
資訊管理系
財務金融系
企業管理系
文理學院
應用外語系
生物科技系
多媒體設計系
休閒遊憩系
農業科技系
通識教育中心
語言教學中心
數理教學中心
推廣教育
進修教務組
推廣教育中心
招生資訊
新聞專區
校園焦點
虎科新聞
訊息公告
行政公告
校園活動
其他活動
徵才公告
教師徵聘
職員徵聘
工讀實習
年度行事曆
下載
產學服務
圖書館
Slide 1
Slide 2
Slide 3
Slide 4
Slide 5
Slide 6
Slide 7
Resume
Pause
首頁
訊息公告
行政公告
:::
行政公告
校園活動
其他活動
徵才公告
教師徵聘
職員徵聘
工讀實習
年度行事曆
下載
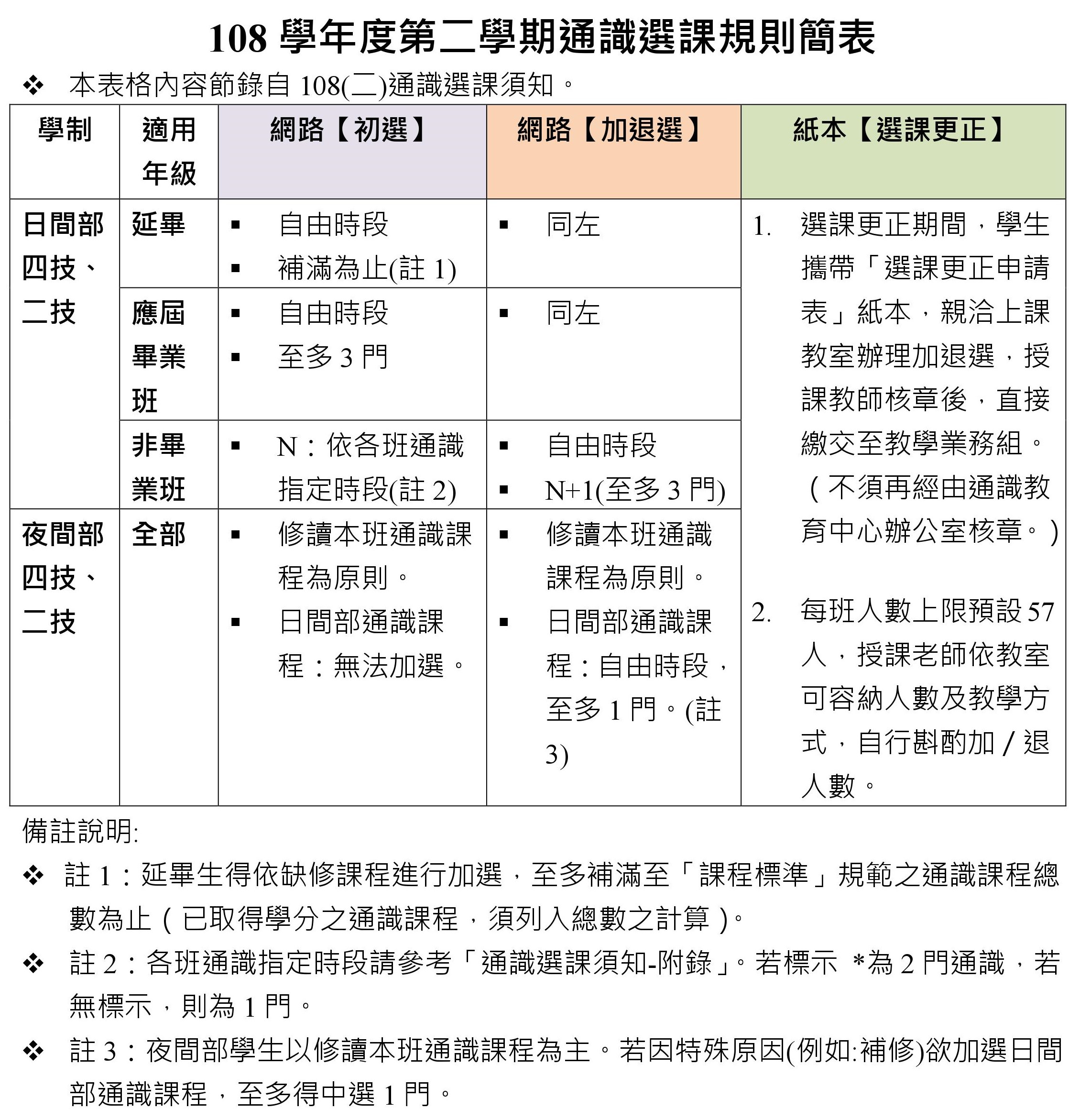
108學年度第2學期 通識選課須知
2019-12-10
通識教育中心 劉佩怡
※選課須知、通識指定時段一覽表,
請至通識教育中心網頁下載→
https://reurl.cc/9zLnNj
Share
Tweet
Print this page