【學生宿舍】115學年度舊生住宿作業重要日程及注意事項公告
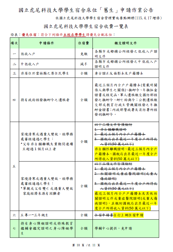
- 本單位經重新檢視「國立虎尾科技大學學生宿舍收費一覽表」(附件第10頁)內容,發現原公告之優先住宿申請條件部分內容有誤。為確保資訊正確並維護同學權益,修正內容如下(細項詳參下圖與附件):


(一) 增列宿治會幹部、工讀生為第十二項。
(二) 第五項(家境清寒或重大變故,含父母非自願離職失業期間連續且超過1個月以上、單親或父母雙亡或遇重大變故致家庭經濟困難者),繳交證明文件修正為:
1.非自願性離職證明、最近三個月內全戶戶籍謄本、國稅局出具最近一年度全戶所得收入資料(50萬元以下)
2.最近三個月內全戶戶籍謄本及其他相關證明文件或重症醫院證明(或重大傷病證明),並檢附國稅局出具最近一年度全戶所得收入資料。
(三) 第六項(五專一至三年級生)繳交證明文件修正為:「自行上網住宿申請」。
二、因公告內容修正,考量同學申請作業準備時間,舊生申請住宿期間延長三日,故調整後舊生申請住宿期程如下:
(一) 舊生線上申請住宿期間:自4月13日至4月24日。
(二) 舊生一般申請抽籤名單與優先申請住宿名單公告:4月30日。
(三) 一般舊生抽籤日:5月5日下午2時。
(四) 舊生一般申請中籤名單公告日:5月7日。
(五) 舊生繳交住宿費期間:自5月8日至5月18日。
三、本次公告因作業疏失致需修正內容,造成同學困擾與不便,深感歉意,敬請見諒,亦請同學依修正後內容辦理相關申請作業。
-
115學年度舊生住宿作業重要日程及注意事項公告宿舍就生:
一、115學年度學生宿舍有女一舍、男二舍、男三舍及新一舍共計 2769 床,扣除因公務需求之床位共計為151床,總計2618床可供分配。
經校內床位分配會議決議,決定115學年度新生床位應分配2000床,舊生(含優先申請身分者)分配剩餘之618床。扣除各業務單位提報之優先申請人數共計316床,剩餘302床供舊生申請抽籤。
二、一學年住宿費女一舍、男二舍及男三舍$14,200元,新一舍 $21,000 元(含上、下學期及寒假住宿;暑假住宿需另外申請及繳費)。
因應教育部「大專校院學生校內住宿補貼」方案,住宿繳費單上,依身分別先預扣補貼額度(每名一般生一學期預扣5000元,低收入戶、中低收入戶及現役軍人子女一學期預扣7000元),一般及低收、中低收入戶學生只須繳交補貼後的差額;身分屬現役軍人子女者須主動提供證明文件供學校查核。
| 一學年實際繳交住宿費 | 一般生 | 中低收入戶 | 低收入戶 | 現役軍人子女 |
| 新一舍 | 11000元 | 0元 | 0元 | 7000元 |
| 一二三舍 | 4200元 | 0元 | 0元 | 200元 |
- 請詳細閱讀附件有關「學生宿舍資訊」,自行考量個人因素及體位斟酌是否適合住宿。
- 申請住校學生必須詳閱並遵守本校學生宿舍管理相關規定,相關法規請自行上網查閱(網址:https://osa.nfu.edu.tw/zh_tw/4/download3)。
- 為因應校務發展或特殊事故,住宿生應配合校方宿舍配置,及不定期房間各項設備檢查、修繕及環境清潔整理事宜。
- 提醒同學,若在校外有租屋並請領校外租屋補助,切勿申請學校宿舍之申請抽籤,避免請領雙重補助,如有雙重補助者,請優先取消校外租屋補助。
三、115學年度學生宿舍舊生住宿作業重要日程簡要說明如下,餘詳參附件:
(一) 115/4/13(一)9:00 ~ 115/4/24(五)16:00 前上網申請
─校務行政 e 化資訊平台(校務 eCare)申請住宿(網址: https://ecare.nfu.edu.tw/),逾期恕不受理。
- 符合優先住宿資格者,請在申請期限內完成申請並上傳證明文件。
- 一般申請資格為本校在學學生,但碩士在職專班、產業碩士專班、博士班及進修學院學生不得申請住宿。
(二) 115/4/30(四)10:00 公告「優先住宿合格名單」、「可參加抽籤申請名單」。
(三) 115/4/30(四)11:00 必要時辦理優先住宿公開電腦抽籤作業。
- 當優先住宿資格審查合格者,因現有床位無法滿足選填之宿舍偏好時,辦理公開電腦抽籤作業,並依抽籤結果分配。
(四) 115/5/05(二)14:00 辦理公開電腦抽籤作業(因為宿舍床位有限,以新生為主, 舊生可能無法 100%入住)。
(五) 115/5/07(四)17:00 前公告申請住宿抽籤結果及錄取名單。
(六) 115/5/08(五)10:00 起下載列印繳費單。
(七) 115/5/18(一) 24:00 前放棄住宿者,請填妥「放棄住宿切結書」Email 至dorm@nfu.edu.tw(主旨:放棄住宿切結書)。
- 為使床位有效利用、避免閒置,期讓有需求之同學能盡快候補,若同學於選填床位後想放棄床位,請盡快至學生生活事務組辦理退宿手續。
(八) 115/5/18(一)24:00 前未繳宿舍住宿費者,視同放棄住宿,取消住宿資格。
(九) 115/5/11~5/18 錄取同學可自行選擇同寢室室友,填妥「同寢室室友登記表」Email 至 dorm@nfu.edu.tw(主旨:同寢室室友登記)。
(十) 115/5/22(五)17:00 前公告最後一次申請住宿遞補名單。
- 115/5/08~18若因未繳費或自願放棄而有剩餘住宿床位,依序遞補。
(十一) 115/8/21公布床位。
- 寢室與床位由學生生活事務組統一分配,不得有議,不得私自更換床位或移轉他人。
(十二)115/9/6舊生住宿進住。